CSMore: Week-Long Computer Systems Unit

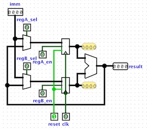
The above photo shows the 2022 CSMore cohort in front of Gates Hall, the home of Cornell Bowers CIS. The datapath for the "Femto-Processor" is shown on the right implemented using Logisim. The Femto-Processor supported two instructions (i.e., write immediate and add) and was capable of executing up to 16-instruction programs to do simple arithmetic and generate the Fibonacci sequence.